viaNexus Agentic Technology Services (vAST) is the groundbreaking platform that immediately enables AI-driven access for data partners and provides consumer customers with cutting-edge agentic methods to interact with financial data. vAST bridges the gap between raw financial data and intelligent, actionable insights.
Access data like never before using advanced AI agentic methods. vAST provides viaNexus consumer customers with state-of-the-art tools for intelligent data retrieval and custom agent development.
Advanced technique for data reasoning based on complex implementation of the viaNexus MCP service
Facilitates seamless, autonomous interaction and data exchange between different AI agents.
Quickly build tailored AI agents for specific data tasks using our Open Source SDK.
Seamlessly integrate your data into the AI ecosystem. vAST allows viaNexus data partners to immediately create AI access to their data, minimizing integration time and maximizing the value of their information assets.
Instantly turn your data into an AI-ready resource.
Provide new, intelligent access pathways for consumers.
Maintain control while opening up new data interaction methods.
Provides secure and safe Agentic access to provider data
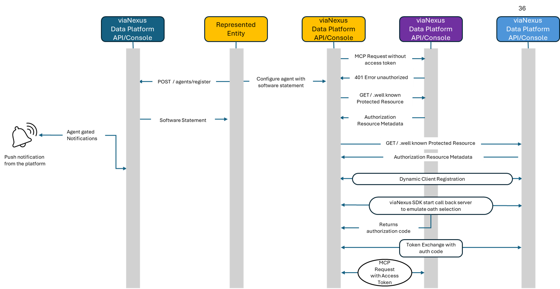
viaNexus eliminates the need for human involvement during the core Authentication and Authorization handshake, allowing the entire process to occur seamlessly during the transport of the protocol. This enables agents to securely and autonomously gain access to necessary resources.
Beyond the authorization handshake, viaNexus implements a comprehensive, granular permission system tailored for agent-specific workflows. This allows administrators to define precise access policies for each individual agent, specifying exactly:
This enhanced security model ensures that agents operate within clearly defined boundaries, mitigating risk and preventing unauthorized access or modification of data.

The vAST Open Source SDK is a robust toolkit that empowers developers to quickly build custom AI agents. The SDK enables seamless integration with viaNexus data through MCP support, authentication handling, and agent communication protocols.
Works with OpenAI, Anthropic Claude, Google Gemini, and Microsoft Copilot, providing native clients with streaming and session management.
Implements viaNexus's extended OAuth2 protocol for autonomous agent authentication and granular entitlement controls.
Supports A2A protocols and ACP for sophisticated multi-agent workflows.
Includes local SLM capabilities to reduce costs and prevent data leakage.
Built around Model Context Protocol for real-time, entitlement-aware data flows without manual API integration.
The Financial Agent Service is viaNexus's flagship autonomous AI solution for financial data interaction, enabling conversational AI agents that perform sophisticated financial tasks through natural language.
Conversational Portfolio Analysis: Natural language chart generation, reporting, and stock analysis
Dynamic Chart Creation: Real-time visualization through conversational commands
Automated Monitoring & Alerting: Intelligent portfolio tracking with customizable alerts
Multi-Platform Integration: Seamless connectivity with platforms like OpenBB
The service operates through multi-layer architecture with agent orchestration, MCP integration, and financial reasoning capabilities. Currently deployed with OpenBB and Microsoft partnerships.
Unlike traditional dashboards, agents independently access data, process payments, and execute complex workflows without human intervention while maintaining enterprise-grade security.
Ready to transform your data access? Contact our sales team or join our developer community.
Thanks for reaching out! We've received your message and will get back to you as soon as possible.